土壤盐渍化已成为全球农业可持续发展的核心生态桎梏,目前已威胁全球超4,500万公顷灌溉耕地,且在全球气候变暖、极端天气频发及不合理灌溉等多重驱动下,盐渍化土地正持续扩张,每年给全球农业生产造成巨额经济损失。燕麦(Avena sativa L.)作为禾本科燕麦属全球重要的优质饲草,其具有营养价值丰富、产草量高、适口性好等优势,是草食畜牧业发展的关键支撑,同时兼具独特的耐旱、耐盐碱、耐寒、耐瘠薄等多重抗逆特性,但目前燕麦优异抗逆性的遗传基础与分子调控机制尚未明晰。据农业农村部统计数据显示,我国优质饲草年均需求缺口高达近5000万吨,然而,我国饲草产业正面临可利用种植土地资源有限、优异种质储备不足等突出瓶颈。与此同时,我国现有11.7亿亩边际土地,其中盐碱地占比极高,利用此类边际土地种植耐盐碱燕麦是填补我国优质饲草需求缺口、减轻对进口优质饲草依赖的重要途径。因此,鉴定燕麦耐盐碱功能基因模块并解析其分子调控机制不仅有助于阐明燕麦耐盐碱形状的遗传基础,更对培育耐盐碱燕麦新品种、实现“以种适地”、保障国家稳定的饲草供应和粮食安全具有重要的理论价值与实践意义。
近日,河北大学杜会龙/孙庆彬团队在JIPB发表了题为“A natural variation within duplicated AsWRKY49-D2 drives subgenomic functional divergence of homeologs in salt response of allohexaploid oats”的研究论文。该研究以异源六倍体栽培燕麦(2n = 6x = 42, AACCDD)为研究对象,系统探究了盐胁迫下燕麦不同发育时期不同组织中的转录调控,从盐响应基因的亚基因组功能分化角度揭示了燕麦耐盐性的调控机制。
作者首先通过转录组学分析发现燕麦根组织是响应盐胁迫的主要部位,同时鉴定了燕麦在盐胁迫下的核心响应基因,其功能主要是离子结合、跨膜转运等。WRKY、MYB等十类转录因子家族在燕麦响应盐胁迫过程中发挥重要作用。为了进一步探究燕麦在盐胁迫下的转录变化及基因共表达关系,进行了加权基因共表达网络分析(WGCNA),鉴定出一个与燕麦离子稳态相关的共表达模块,该模块中包含大量SOS信号通路中的基因或调控因子,而且多种转录因子与这些SOS通路基因共表达,并通过RT-qPCR实验验证了这些转录因子在该模块中发挥关键的调控作用(图1)。

图1、燕麦在盐胁迫下的转录图谱及WGCNA分析
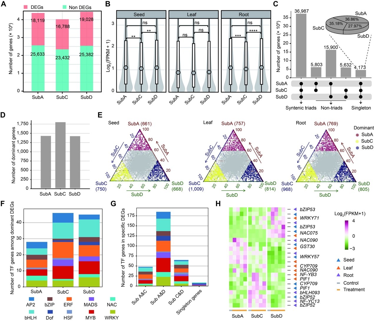
为了探究亚基因组功能分化在燕麦盐胁迫响应中的调控作用,作者发现燕麦盐响应基因表现出亚基因组表达差异(SubD > SubA > SubC),进一步将盐响应基因进行同源分组,确定了燕麦中的盐响应基因,尤其是盐响应的转录因子家族,在不同亚基因组之间存在明显的表达差异,导致部分基因的功能分化,为阐明燕麦耐盐性的分子机制提供了新的视角(图2)。

图2、燕麦盐响应转录因子的亚基因组功能分化
为了进一步探究燕麦对盐胁迫反应的遗传基础,作者结合燕麦群体全基因组关联分析(GWAS),鉴定到多个介导燕麦耐盐性的调控基因,其中AsWRKY49-D2基因在亚基因组间存在功能分化,且通过调控SOS途径维持盐胁迫下Na-K离子平衡正调控燕麦耐盐性。值得注意的是,AsWRKY49-D2的优异耐盐单倍型在中国燕麦主产区几乎未被利用(图3),在未来燕麦耐盐碱遗传改良过程中具有极大应用潜力。

图3、亚基因组分化的AsWRKY49-D2调控燕麦耐盐性的功能分析
河北大学青年教师孙庆彬博士、杜会龙教授为该论文通讯作者,博士研究生杜彩莲与硕士研究生贠艳鸽、李雯佳为共同第一作者。河北大学巩志忠教授、青年教师王书会、李伟、何强博士参与了该项目的研究。本研究获得了河北省自然科学基金项目的资助。
近年,河北大学杜会龙/孙庆彬团队围绕耐盐碱燕麦种质的筛选、应用及关键调控基因的鉴定开展了系列工作。其中,团队在山东东营盐碱试验基地开展了大量的耐盐碱燕麦种质资源的筛选工作,通过多年连续的表型鉴定、筛选与重复验证,筛选出了30余份耐盐碱的优异种质资源(图4),为选育高产、优质、耐盐碱的燕麦新品种奠定了坚实基础。

图4、耐盐碱燕麦种质资源的筛选(山东东营)