近日,河北大学马春森教授团队联合中国农科院植保所马罡副研究员团队在《Nature Communications》(5年IF=17.2)发表了题为“Behavioural plasticity of a pest species may aggravate global wheat yield loss under climate change”的研究论文。该研究发现害虫能够通过体温调节行为在个体和种群水平上缓解极端高温的不利影响,从而导致全球范围内害虫种群密度增加、作物产量损失加重,增加了对全球粮食安全的威胁。
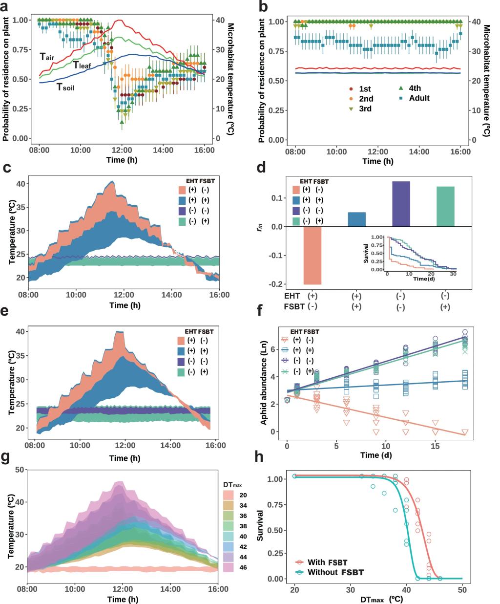
全球粮食安全日益受到气候变化的挑战,病虫害造成的作物产量损失是其中的主要问题之一。气候变化导致平均温度升高、极端高温事件增加。平均温度的升高预计将加剧害虫对作物的危害,而频繁的极端高温则可能对害虫产生负面影响,从而降低害虫对作物的危害。本研究挑战了上述气候变化对害虫预期影响的悖论。以小麦和麦长管蚜为典型的“作物-害虫”系统,通过系列实验和预测模型发现,蚜虫能够通过栖境内细微尺度的体温调节行为减轻极端高温的不利影响,显著提高其存活率,从而促进蚜虫的种群增长,导致全球范围内蚜虫种群密度增加、小麦产量损失加重。这种加重的产量损失在全球主要小麦产区及低收入和粮食短缺国家更为突出。并且,蚜虫通过行为造成的小麦减产随气候变暖而加剧。许多其他害虫也可通过行为缓解极端气候的不利影响,进一步加剧作物减产,因此气候变化下的全球粮食安全将面临巨大挑战。
该工作的创新点在于:首次通过控制实验将害虫体温调节行为对害虫种群增长的影响并将体温调节行为纳入了害虫种群数量预测和全球小麦产量损失预测,为宏观大尺度生态学与微观昆虫生态学相结合预测全球气候变化对害虫及粮食安全的影响提供了样板,对今后准确评估害虫导致的作物产量损失、提高害虫测报的准确性有重要的指导意义。
中国农科院植保所马罡副研究员为论文第一作者,河北大学马春森教授为通讯作者。中国农科院植保所已毕业硕士研究生白雪、科研助理彭宇、朱亮和张薇副研究员,河北大学王雪静博士、国家气象信息中心杨和平博士,法国图尔大学Sylvain Pincebourde教授等参与了该项工作。本研究作得到了国家自然科学基金、国家重点研发计划等项目的资助。
原文链接:https://www.nature.com/articles/s41467-025-66101-3

图1. 麦长管蚜在的体温调节行为及其对高温下蚜虫存活和种群增长的影响

图2. 麦长管蚜体温调节行为导致的全球小麦减产随气候变暖的趋势