Nature Genetics|河北大学杜会龙/巩志忠团队揭秘燕麦属遗传密码多样性,开启燕麦基础研究与设计育种研究的新时代

普通燕麦(Avena sativa L., 2n = 6x = 42作为全球重要的粮饲兼用型作物在保障全球粮食安全和缓解畜牧业饲料短缺问题中发挥着重要作用。同时,燕麦具有较强的干旱、盐碱、贫瘠等胁迫抗性,是我国边际土地高效开发与利用的先锋作物。但是,由于燕麦庞大而复杂的基因组(~11Gb,重复序列~85%,六倍体)及匮乏的基因组资源严重限制了其基础研究和遗传育种进程。此外,燕麦属包含约30野生近缘种,具有丰富的基因组倍型,并具有极高的表型多样性和广泛的适应性。因此,燕麦属野生种既为多倍体物种形成、适应性演化与生态学研究提供了模式系统,同时也为栽培燕麦的遗传改良和分子育种提供了重要遗传资源。然而,燕麦属各野生近缘种的起源与演化历程尚未明确,其蕴含的优异基因资源也未被充分挖掘,极大地限制了野生近缘种在提升栽培燕麦抗逆性育种改良中的有效利用。

燕麦属物种丰富的表型多样性

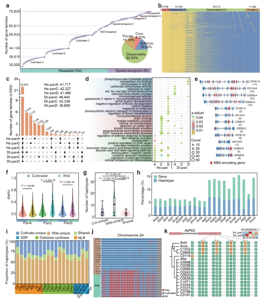
20258 20日,河北大学杜会龙/巩志忠团队在国际顶尖期刊《Nature Genetics在线发表了题为Super-pangenome analyses across 35 accessions of 23 Avena species highlight their complex evolutionary history and extensive genomic diversity的研究论文。该研究首次完成了燕麦属23个物种的28个基因组的组装,并结合发表的基因组绘制出迄今为止最为全面的“野生燕麦-栽培燕麦泛基因组图谱”,系统挖掘了燕麦属丰富的遗传多样性,全面解析了该属多倍体物种的起源与进化历史。这项成果为燕麦基因组辅助育种提供了前所未有的遗传资源,更为定向培育抗病耐逆、气候适应性强的优异燕麦品种奠定了坚实基础。

研究利用35高质量燕麦基因组,明确了燕麦属多倍体物种的起源与演化历史,揭示了燕麦属物种间复杂的网状进化和频繁的遗传交流塑造了其丰富的基因组倍型与基因组多样性。此外,研究发现,燕麦基因组中转座子的插入位置存在明显偏好性并驱动了结构变异的产生,而结构变异通过影响基因的表达模式进而在燕麦基因组多样性和环境适应性演化中发挥了关键作用。同时,通过构建燕麦属超级泛基因组,在野生燕麦中挖掘到了约26.63%基因及59.93%的新基因型,并检测到栽培燕麦基因组中存在多个野生燕麦来源的大片段遗传渗入,证明了利用野生燕麦改良栽培燕麦的可行性,并凸显了其育种潜力。这些研究不仅为解析燕麦进化与环境适应演化机制提供了理论支撑,也为挖掘与燕麦重要农艺性状相关的优异基因、推动燕麦分子设计育种以及高效利用野生资源改良栽培燕麦奠定了坚实基础。

燕麦属超级泛基因组图谱


上一篇:Biogeochemistry:韩兴国/姜勇团队发现温带混交林地表凋落物数量通过调控颗粒有机碳主导土壤有机碳动态

下一篇:Journal of Ecology | 韩兴国/姜勇团队发现植物根系与根际沉积碳分配权衡驱动草甸草原植物对土壤酸化的响应与适应

师生意见箱

院长信箱

图书馆

教务系统

办公系统

诚聘英才